ANNOUNCEMENT
近日,中国农业科学院蔬菜花卉研究所蔬菜分子设计育种创新团队研究发现,保守非编码序列参与远程基因的染色质互作,相关研究结果在线发表在《植物学报(Journal of Integrative Plant Biology)》。
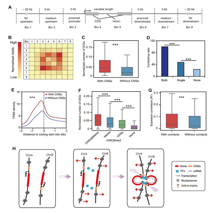
真核生物染色质以三维折叠的方式存在于细胞核。基因表达受到转录因子和增强子等蛋白因子调控,它们的互作影响染色质三维结构。保守非编码序列参与募集转录因子和增强子等调控蛋白,然而保守非编码序列是否参与远程基因互作尚不清楚。
科研人员通过实验获得了白菜和甘蓝的全基因组染色质互作数据,发现分布在不同染色体上的基因频繁发生远程空间互作。该研究揭示了保守非编码序列参与远程基因互作的新机制:保守非编码序列富集活性组蛋白修饰并参与招募转录因子,进而介导基因的5’端与另一个基因的3’端发生远程互作,最终确保互作基因的协调表达。研究结果为作物基因表达调控提供新的研究思路。
该研究得到了国家重点实验室、国家重点研发计划、中国农业科学院科技创新工程等项目支持。
原文链接:https://onlinelibrary.wiley.com/doi/10.1111/jipb.13465
