ANNOUNCEMENT
近日,园艺学院设施农业生物与环境工程研究团队李国斌老师和胡晓辉教授联合沈阳农业大学李天来院士在期刊《The Plant Journal》在线发表题为“The RING-finger E3 ubiquitin ligase SlMIEL1 interacts with SlNAC35 to regulate JA biosynthesis and mediate saline-alkali stress responses in tomato”的研究论文,揭示了E3泛素连接酶SlMIEL1与NAC转录因子SlNAC35互作,通过调控茉莉酸生物合成及活性氧(ROS)清除,增强番茄耐盐碱胁迫的分子机理,为耐盐碱作物分子育种提供了新靶点和理论支撑。园艺学院在读博士生孟祥光为论文第一作者,李天来院士、李国斌老师和胡晓辉教授为论文共同通讯作者。

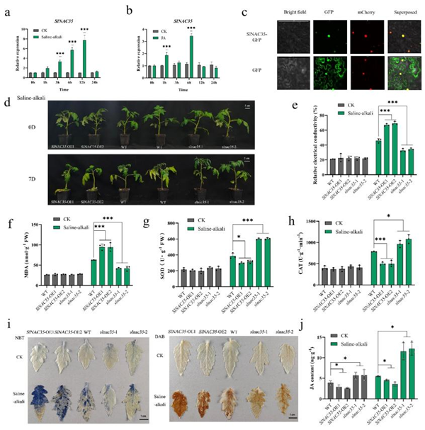
该研究发现,NAC转录因子SlNAC35是番茄耐盐碱胁迫的负调控因子(图1)。SlNAC35可直接结合JA合成关键基因SlAOC的启动子,抑制其转录表达,进而减少JA积累,导致ROS过量积累、膜损伤加剧,降低番茄耐盐碱能力。通过酵母双杂交筛选,研究团队鉴定到E3泛素连接酶SlMIEL1可与SlNAC35发生直接互作。进一步研究证实,SlMIEL1具有泛素连接酶活性,能通过26S蛋白酶体途径介导SlNAC35的泛素化降解,解除其对SlAOC的转录抑制。

分子机制解析表明,盐碱胁迫下,SlMIEL1被显著诱导表达,通过泛素化降解SlNAC35,促进SlAOC基因表达和JA合成。JA作为关键信号分子,可激活SOD、CAT等抗氧化酶活性,有效清除过量ROS,同时维持细胞膜稳定性,最终增强番茄对盐碱胁迫的耐受性。该研究将E3泛素连接酶介导的翻译后修饰与JA生物合成关联起来,填补了泛素化调控JA合成应对盐碱胁迫的研究(图2)。

研究得到国家大宗蔬菜产业技术体系(CARS-23-D06)、陕西省重点研发计划(2025JC-YBQN-258)项目资助,同时获得园艺学院“园艺科学研究中心”在实验技术与样本检测方面的支持。
原文链接:https://doi.org/10.1111/tpj.70598
编辑:王学锋
终审:刘玉峰
本文转载自:西北农林科技大学