ANNOUNCEMENT
近日,中国农业科学院生物技术研究所微生物智能设计与合成创新团队与中国农科院植保所等单位合作,解析了大丽轮枝菌VdEXG效应蛋白与棉花互作新机制,并创制了高抗黄萎病棉花新种质。相关研究成果在线发表在植物学知名期刊《Plant Biotechnology Journal》上。
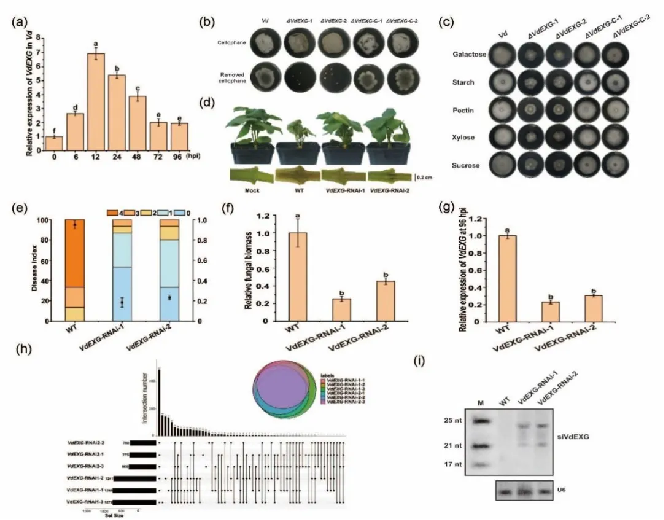
大丽轮枝菌引起的棉花黄萎病被称为棉花“癌症”。由于缺少天然的抗病种质资源,防治难度极大,并且病原菌与寄主植物在不断的竞争中存在强烈的协同进化关系,“进攻-防御-反防御”就像是一场永无止境的分子间军备竞赛。真菌在侵染寄主时会分泌大量的细胞壁降解酶,该酶系通过水解植物细胞壁在真菌侵染寄主植物时发挥重要作用,并可以作为效应蛋白激发植物免疫反应。因此,阐明大丽轮枝菌-寄主互作的分子机制对于寻找有效的抗病育种靶标,培育高抗棉花种质至关重要。本研究发现外切葡聚糖酶VdEXG基因在大丽轮枝菌侵染棉花早期被诱导表达,并在碳源利用、穿透细胞壁能力和致病力方面发挥重要作用;基于跨界RNAi设计植物保护策略,创制了高抗黄萎病的转基因棉花;其可产生大量siRNA,靶向沉默VdEXG基因,进而提高植物抗病能力,丰富了抗黄萎病RNAi棉花培育技术体系,并为遗传改良作物抗病性提供重要的基因资源和策略(图1)。

图1 VdEXG作为潜在HIGS靶标增强棉花对黄萎病的抗性
进一步研究发现(图2),作为细胞壁降解酶家族中重要一员,VdEXG蛋白在真菌侵染过程中可进入植物体内,作为效应子被寄主受体半胱氨酸蛋白酶GhRD21A所识别,进而诱发植物系统性免疫反应;过表达该基因可明显提高植株抵御大丽轮枝菌侵染的能力。该研究揭示了病原菌VdEXG介导GhRD21A调控寄主免疫反应的分子机制,为研究分泌蛋白在植物病原菌侵染中的调控以及抗病分子靶标的筛选奠定了基础。

图2 VdEXG与GhRD21A互作诱发植物免疫
生物所程红梅研究员、苏晓峰研究员和植保所李智强副研究员为本文共同通讯作者,生物所苏晓峰研究员、博士研究生王琦和中科院微生物所张涛副研究员(现为中科院新疆生地所研究员)为论文共同第一作者,生物所郭惠明副研究员、植保所刘文德研究员、棉花所葛晓阳研究员和河北农大农学院王省芬教授等也参与了该项研究。本研究得到了国家重点研发计划、国家自然科学基金、中国农业科学院科技创新等项目的资助。
原文链接:https://mp.weixin.qq.com/s/sG7iuKwv539KzqO1Z0FjXw