ANNOUNCEMENT
来源: 中国热带农业科学院
近日,中国热科院生物所揭示了同源异型-亮氨酸拉链(HD-Zip)转录因子家族成员调控木薯植株发育与干旱胁迫响应平衡的机制。研究挖掘到一个响应干旱胁迫的HD-Zip转录因子基因MeHDZ14,详细研究了该转录因子调控木薯株高和叶片发育的功能及分子机制。
木薯(Manihot esculenta Crantz)是一种重要的热带粮食作物,其块根富含淀粉,是仅次于玉米的第二大淀粉供应作物。木薯的种植区域大多为干旱半干旱地区,为了适应热带地区的干旱环境,木薯发展出不同的策略以应对干旱胁迫,包括早期生长停止和延缓生长等,但是木薯植株发育与干旱胁迫响应平衡调控机制还不清楚。研究人员比较了在干旱胁迫条件下两个典型木薯栽培品种植株发育的差异,发现MeHDZ14的表达在两个栽培品种中对干旱胁迫的响应差异显著。过表达MeHDZ14影响了转基因木薯中激素和木质素的合成,改变节间细胞形态,导致节间距明显缩短、植株矮化,叶片下表皮细胞皱缩引起木薯叶片正面卷曲。MeHDZ14可以直接调控多个干旱胁迫响应基因,包括调控木质素合成和细胞壁发育的基因,如咖啡酸3-o-甲基转移酶(MeCOMT1)。 研究结果揭示了MeHDZ14抑制赤霉素和木质素合成、调控木薯植株发育与干旱胁迫响应平衡的分子机制,为培育耐旱高产木薯新品种提供科学依据。

图1 过表达MeHDZ14的转基因木薯植株矮化

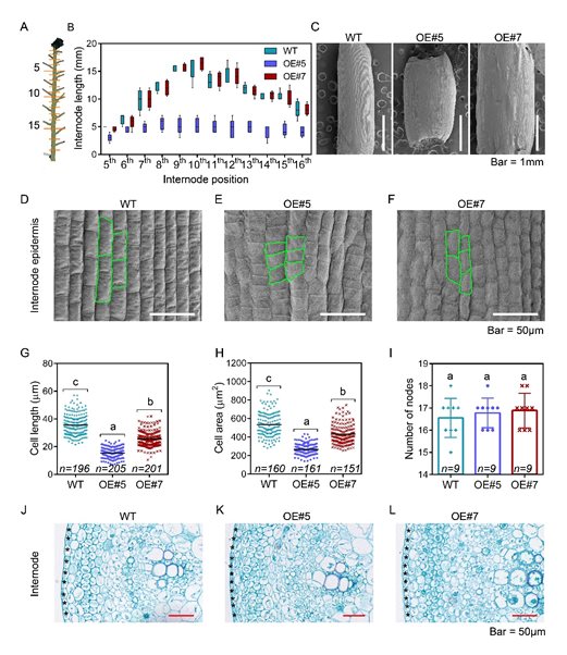
图2 MeHDZ14负调控节间细胞长度影响节间距
相关研究成果以“A homeodomain-leucine zipper I transcription factor, MeHDZ14, regulates internode elongation and leaf rolling in cassava (Manihot esculenta Crantz)”为题发表于《The Crop Journal》。中国热科院生物所于晓玲副研究员、郭鑫博士为该论文共同第一作者,阮孟斌研究员为通信作者,彭明研究员参与了论文的指导工作。该研究得到国家现代农业产业技术体系建设专项-木薯品种改良岗(CARS11-HNCX)、海南省重大科技计划(ZDKJ2021012)、中国热带农业科学院中央公益性科研单位基础研究基金(1630052022008)、国家重点研发计划(2018YFD1000501)、国家自然科学基金(31501378)、海南崖州湾种子实验室(B21HJ0303)项目资助。
论文链接:https://doi.org/10.1016/j.cj.2023.03.001