ANNOUNCEMENT
近日,植保学院作物疫霉功能基因研究与利用团队在Science Advances上发表了题为“Mitochondrial heterogeneity drives the evolution of fungicide resistance in Phytophthora sojae, with associated fitness trade-offs”研究论文。植保学院博士研究生袁康和代探副教授为论文的共同第一作者,刘西莉教授与苗建强青年教授为共同通讯作者。
目前,学术界对于田间病原菌抗药性相关突变的产生与起源仍存在争议,核心分歧在于:抗性突变究竟是“农药使用后诱导病原菌产生的新生突变”,还是“病原菌原本存在的随机突变,经药剂选择压筛选后被保留并逐渐形成优势群体”?这两种观点长期并存,尚未达成共识。该研究首次在卵菌中建立了基于DdCBEs的线粒体基因编辑体系,阐明了线粒体异质性驱动大豆疫霉对QioSI类杀菌剂唑嘧菌胺的抗性进化机制,揭示了大豆疫霉对唑嘧菌胺的抗性进化与适合度代价的权衡机制。尤为重要的是,这项研究为破解病原菌抗药性起源争议中“先有鸡(药剂筛选)还是先有蛋(突变)”的分歧提供了直接试验证据,也为田间制定科学、精准的抗药性管理策略奠定了重要理论基础。
该研究以新型杀菌剂唑嘧菌胺为供试药剂,对3株来自田间的大豆疫霉敏感菌株、进行了长达52代的室内药剂驯化试验,最终获得约7.8万株逐级进化的后代菌株。对其中的代表性敏感、低抗、中抗及高抗菌株的PsCytb基因进行测序分析,发现高抗和部分中抗菌株的PsCytb蛋白上发生了S33L点突变。进一步成功建立了适用于疫霉菌的线粒体碱基编辑系统DdCBEs(图1),通过对野生敏感菌株的PsCytb基因进行精准编辑,证实PsCytb-S33L突变是导致大豆疫霉对唑嘧菌胺产生抗性的主要原因。

图1 大豆疫霉线粒体基因PsCytb碱基编辑器(DdCBEs)示意图
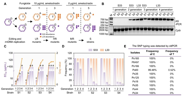
PsCytb基因存在于线粒体基因组,该研究发现线粒体异质性是大豆疫霉对唑嘧菌胺抗性进化的“动力引擎”。线粒体异质性即病原菌细胞内同时存在突变型与野生型DNA的线粒体。本研究借助AS-PCR、ddPCR等多种精准检测技术,证实大豆疫霉对唑嘧菌胺的抗性水平与含有PsCytb-S33L突变的线粒体丰度呈正相关——即突变型线粒体数量越多,菌株抗药性水平越高(图2),在药剂筛选压力下,低抗和中抗菌株均是高抗菌株形成的过渡状态。表明大豆疫霉对唑嘧菌胺的抗性进化并非一蹴而就,而是一个循序渐进的动态过程,线粒体异质性驱动了大豆疫霉对唑嘧菌胺的抗性进化。
进一步研究发现,田间个别大豆疫霉野生型菌株存在天然低比例的PsCytb-S33L突变;同时,在药剂选择压力下,敏感菌株也可通过新生突变途径产生PsCytb-S33L突变。这种并行进化模式,为破解抗药性起源的“先有鸡(药剂筛选)还是先有蛋(突变)”困境提供了独特的见解。

图2 线粒体异质性驱动大豆疫霉对唑嘧菌胺的抗性进化
病原菌获得抗药性的同时,需要付出相应的“适合度代价”。该研究发现,携带PsCytb-S33L突变的高抗菌株,在菌丝生长速率、温度敏感性、孢子产量、致病力等关键生物学性状上均显著低于敏感菌株。同时,PsCytb-S33L突变会导致大豆疫霉线粒体肿胀、膜电位降低、活性氧(ROS)积累及呼吸链复合物III活性下降。利用转录组测序、ChIP-ddPCR和EMSA试验,在抗药性菌株中鉴定到了表达上调的线粒体转录因子PsTFAM1。进一步证实,PsTFAM1基因过量表达能够增加线粒体DNA拷贝数,进而弥补抗药性菌株的适合度代价,该研究系统揭示了大豆疫霉对唑嘧菌胺抗性进化和适合度代价之间的权衡机制(图3)。此外,研究中也发现,唑嘧菌胺高抗菌株对QoI类杀菌剂嘧菌酯、QiI类杀菌剂氰霜唑等其他类别呼吸电子传递链复合物III抑制剂均表现的更加敏感。该权衡关系,为制定科学的田间轮换用药策略提供了重要的理论支撑。

图3 大豆疫霉对唑嘧菌胺抗性进化和适合度代价之间的权衡机制
植保学院路星星博士后、已毕业博士高续恒和李桂香以及多位博、硕士研究生参与了该项研究工作。该研究得到了国家自然科学基金(32202369)和国家重点研发计划(2022YFD1400900)的资助。
编辑:张晴
终审:刘玉峰